Nat Commun新研究破解“胚胎着床难”问题!子宫内膜芯片+评分系统让个性化不孕治疗更精准
来源:生物谷原创 2025-12-01 13:29
研究团队打造患者来源血管化子宫内膜芯片,开发ERS2评分系统,可精准评估子宫内膜容受性与着床潜力,还能指导药物筛选和治疗监测,为个性化不孕诊疗提供新工具。
对很多备孕家庭来说,辅助生殖路上最煎熬的莫过于反复移植优质胚胎却屡屡失败——明明胚胎质量达标,可子宫内膜就是“留不住”胚胎。临床数据显示,约15%-20%的不孕患者面临这类困境,核心问题在于子宫内膜容受性评估不够精准。目前常用的子宫内膜厚度测量、容受性阵列检测等方法,要么依赖医生主观判断,要么难以捕捉子宫内膜动态变化的微环境,很难为临床提供足够精准的指导。
近日,Nat Commun发表的一项创新研究用“芯片技术+评分系统”的组合,为解决这一临床难题带来了新希望。

研究团队率先打造出患者来源的血管化子宫内膜芯片(EoC)。这款芯片可不是简单的“微型培养皿”,它精准整合了子宫内膜上皮类器官、基质细胞和血管内皮细胞三层核心结构,不仅完整复刻了体内子宫内膜的多层级组织特征,还能动态模拟月经周期中增殖期、分泌期的激素响应,甚至能复现子宫内膜血管生成的过程。更关键的是,芯片保留了患者独有的分子表达特征,比如整合素αvβ3、骨桥蛋白(OPN)这些和子宫内膜“接纳”胚胎密切相关的黏附分子,让每一块芯片都成为患者子宫内膜的“微型替身”。

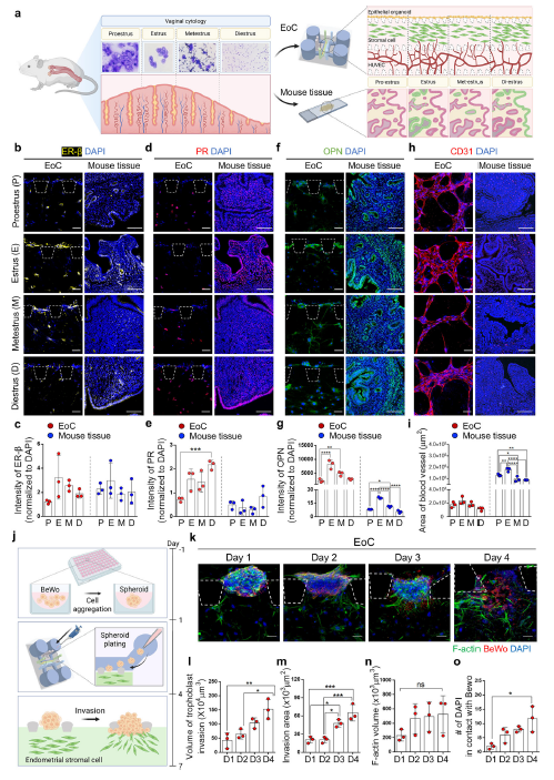
图1:患者来源子宫内膜芯片的示意图及应用
为确认这款芯片是否能真实模拟体内子宫内膜状态,研究团队用小鼠模型做了进一步验证。结果很让人惊喜:EoC能精准还原小鼠动情周期各阶段的子宫内膜特征,雌激素受体β、孕激素受体的表达模式和小鼠体内的亲本组织高度一致;作为子宫内膜容受性关键标志物的OPN,在动情期(对应人类着床窗口期)的表达水平也和体内组织完全吻合。更重要的是,芯片中子宫内膜血管生成的活跃程度会随动情周期变化,动情期的血管芽面积和血管总面积明显高于其他阶段,完美复刻了子宫内膜为迎接胚胎做准备时的血管重塑过程。此外,研究团队还在芯片上搭建了滋养层侵袭模型,观察到滋养层球会逐步穿透子宫内膜基质层,基质细胞与滋养层细胞的互动也和体内胚胎着床早期过程一致,成功复现了母胎界面最初的“交流”场景。

图2:利用滋养层侵袭模型在子宫内膜芯片中重建亲本组织样子宫内膜特征
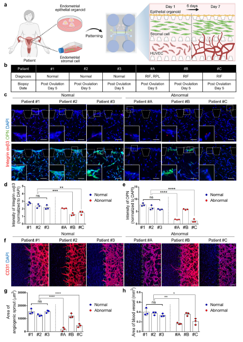
有了可靠的芯片平台,研究团队进一步开发出子宫内膜容受性评分系统(ERS2)。这个系统围绕两大核心维度打分:一是子宫内膜容受性相关分子标志物(整合素αvβ3、OPN)的表达强度,二是血管生成相关的定量指标(血管生成芽面积、血管总面积)。每个指标满分5分,总分20分,其中12-20分被判定为子宫内膜具备“接纳”胚胎的能力。
对12名不孕患者的评估结果显示,ERS2评分和临床IVF-ET妊娠结局高度匹配:正常子宫内膜患者的评分多在13-15分,后续移植大多成功;而反复着床失败患者的评分普遍低于12分,后续IVF也基本没能成功,这说明该系统能精准判断患者子宫内膜的健康状态和胚胎着床潜力。

图3:子宫内膜芯片中患者特异性子宫内膜环境的重现及子宫内膜容受性评分系统ERS2的开发
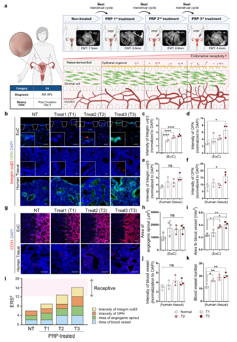
这项研究的价值不止于评估,还延伸到了个性化治疗领域。针对宫腔粘连患者,研究团队通过EoC筛选出CXCL12、人绒毛膜促性腺激素(hCG)、维生素D3三种潜在治疗药物。其中CXCL12表现最突出,不仅能让患者子宫内膜整合素αvβ3的表达恢复到正常水平,还能让血管芽面积提升2倍,甚至能改善滋养层细胞的侵袭深度,成为该类患者的最优治疗候选方案。此外,对一名反复着床失败合并反复妊娠丢失的患者,研究团队用EoC-ERS2监测血小板富集血浆(PRP)的治疗效果:经过三次治疗后,患者子宫内膜的OPN表达从之前的“点状分布”变成了“全上皮覆盖”,血管面积也增加了1倍,ERS2评分从最初的6分升至16分,清晰证实了PRP治疗能有效改善患者子宫内膜微环境。

图4:利用子宫内膜芯片-ERS2证实不孕患者子宫内膜容受性的渐进性改善并验证实际应用价值
这项研究用“患者来源芯片+个性化评分系统”的组合,不仅突破了传统子宫内膜容受性评估方法的局限,更搭建起“评估-治疗-监测”一体化的个性化诊疗路径。对临床医生来说,这个平台能帮助他们精准判断患者子宫内膜状态、筛选最适合的治疗方案,还能动态监测治疗效果,避免患者在反复试错中消耗时间和精力;对不孕患者而言,这意味着“反复着床失败”不再是找不到原因的难题,个性化治疗有了更精准的方向。目前研究团队已启动多中心临床验证,未来若能纳入辅助生殖常规诊疗流程,将推动生殖医学向“精准化、个体化”再迈一步,为更多不孕家庭带来生育希望。(生物谷Bioon.com)
参考文献:
Lee, G., Lee, YG., Koo, H.S. et al. Microengineered patient-derived endometrium-on-a-chip for the evaluation of endometrial receptivity and personalised translational medicine. Nat Commun 16, 10439 (2025). https://doi.org/10.1038/s41467-025-65406-7
版权声明 本网站所有注明“来源:生物谷”或“来源:bioon”的文字、图片和音视频资料,版权均属于生物谷网站所有。非经授权,任何媒体、网站或个人不得转载,否则将追究法律责任。取得书面授权转载时,须注明“来源:生物谷”。其它来源的文章系转载文章,本网所有转载文章系出于传递更多信息之目的,转载内容不代表本站立场。不希望被转载的媒体或个人可与我们联系,我们将立即进行删除处理。